“体重管理并非为了追求‘以瘦为美’的审美标准,而是为了提升全民健康水平,减少因体重异常而引发的慢性病风险。”
9日,十四届全国人大三次会议举行记者会,国家卫生健康委员会主任雷海潮表示,将持续推进“体重管理年”行动,普及健康生活方式。
国家卫生健康委面向公众发布的《体重管理指导原则(2024年版)》指出,有研究预测,如果得不到有效遏制,2030年我国成人超重肥胖率将达到70.5%,儿童超重肥胖率将达到31.8%。
国家卫生健康委员会主任雷海潮表示,将持续推进“体重管理年”行动。当前危害中国老百姓健康的首个主要危险因素和疾病,来自慢性的非传染性疾病,而慢性非传染性疾病当中的很多致病因素跟每个人的行为生活方式、饮食和体育锻炼都密切相关,比如体重异常的问题。
体重异常容易导致高血压、糖尿病、心脑血管、脂肪肝,甚至一部分的癌症也和体重异常有一定的关联。每一个人做好自己的健康第一责任人是非常关键的。
超重和肥胖受多种因素的影响。其中包括了遗传、饮食、身体活动水平、生活习惯以及社会环境的改变等。
达到或超过28就是肥胖。其中,又根据BMI分为轻度肥胖、中度肥胖、重度肥胖以及极重度肥胖。
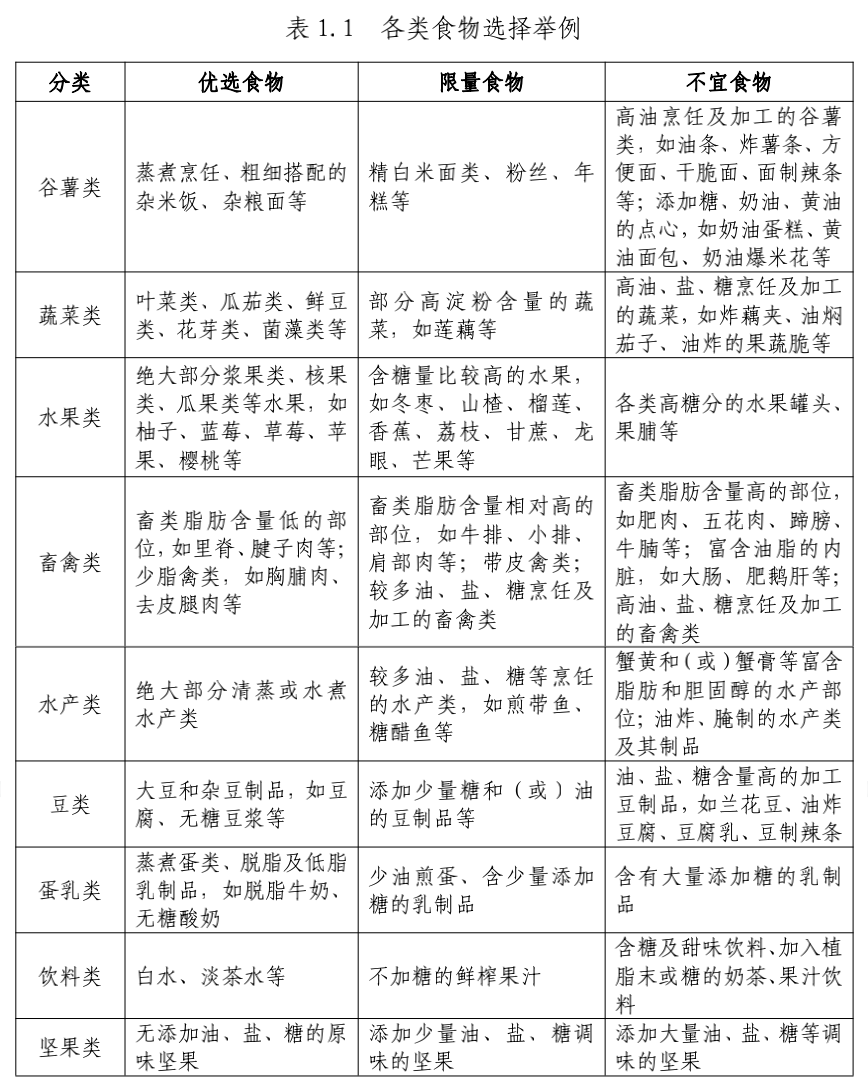
此前,国家卫健委发布《成人肥胖食养指南(2024年版)》,手把手教你科学减肥!
值得注意的是,这份食谱细化到了全国不同地区的食谱示例,并备注了食谱的“总能量”。
例如,东北地区的春季食谱有“铁锅炖鱼”“菜包饭”,西北地区的食谱里有“臊子面”“油泼面”。
鼓励主食以全谷物为主,适当增加粗粮并减少精白米面摄入;保障足量的新鲜蔬果摄入,但要减少高糖水果及高淀粉含量蔬菜的摄入;优先选择脂肪含量低的食材,如瘦肉、去皮鸡胸肉、鱼虾等;优先选择低脂或脱脂奶类。
翻开这份食养指南,不仅有根据全国不同地区饮食习惯定制的食谱示例,还贴心地备注了食谱的“总能量”,旨在督促大家科学饮食、合理搭配。
“手把手”教大家如何控制体重、健康生活,是国家对国民健康高度关注的具体体现,也是推进“健康中国”建设的重要内容。发布会上提到的“持续推进体重管理年行动”“推进慢性病的防控”等举措,也在传递着一个重要信息,体重管理并非为了追求“以瘦为美”的审美标准,而是为了提升全民健康水平,减少因体重异常而引发的慢性病风险。
发布成人肥胖食养指南、聘请奥运冠军做体重管理社会宣传员,还开发了微信金年会股份有限公司表情包。如此细致体贴的关怀,让不少网友直呼“太暖心”。
这提醒我们,在生活条件改善的同时,也要更加关注自身的健康状况,保持良好的生活方式和习惯。无论是“体重管理年”行动还是“食养指南”,政策文件的发布只是第一步,如何将其真正落实到日常生活中,则需要我们每个人的自律和坚持。
体重管理并非为了追求“以瘦为美”的审美标准,而是为了提升全民健康水平,减少因体重异常而引发的慢性病风险。
本文由:金年会,金年会官方网站,金年会官网首页,金年会官网入口提供 上一篇:“高雅人士”爆火热梗如何成为舆论的情绪切片? 下一篇:微信表情包制作器_ 栖姬表情制作_ 可达鸭






